Workflow Concepts
A
Simple Example – A Loan Application
Components
of the Ebase Workflow System
Design-time
Concepts - Processes
Design-time
Concepts – Activities
Completion
State ($COMPLETION_STATE)
Design-time
Concepts - System tasks
Design-time
Concepts - Interactive tasks
Assigning
Resources to Interactive Tasks
Design-time
Concepts – Process Routing Steps
Design-time
Concepts – Pause Node
Integration
with Ebase Xi Forms
See also: Workflow Index
Ebase
Workflow is a standalone module which enables the automation and tracking of
business processes. A business process, such as processing a loan application
or answering a customer support call, is something which may involve a
combination of manual and automated activities such as checking the loan
request, authorizing the request, responding to the requester. The sequence in
which activities are performed is important to the correct execution of the
process and will often depend on the outcome of previous activities, for
example, a loan can not be approved before the application has been made, and
if the loan is for an amount greater then £10,000 it can only be authorized by
a senior level manager. Although it is possible for a business process to be
fully automated, it is often the case that one or more individuals will be
required to take part in the process, for example, the manager who authorizes
the loan or the customer support engineer who responds to a customer’s query.
The term
Workflow is synonymous with a business process in that a workflow is the
definition of the ways work can flow around an organization in order to achieve
a specific goal.
The easiest way to start is to think about a simple example
process. A user logs in to a web site to apply for a personal loan. The steps
in the process are:

This is clearly a very simple example but we will continue to
build on it throughout this section.
This section introduces the terms used within the workflow
system and identifies the key characteristics of the types of workflow process
supported.
A process represents the design of a
single business process, for example, handling a loan application or processing
a customer order. Each process will usually consist of a number of individual tasks and may also include conditional logic. A process may
also contain sub-processes. A process is created by a
workflow designer using the graphical Process Designer Tool.
A node is single “step” in the process. Nodes are linked together by Links. Nodes can be either Tasks
, Routing Steps or Sub-processes and define the sequence of events that are
required to make up a valid process.
A task represents a single unit of
activity to be performed. Tasks can either be interactive (performed by a person) or system (executed automatically by the system with no human
interaction). The actual activity to be performed by
the task is selected from a pool of activities which can be defined separately
and hence reused (see below). From the perspective of the workflow management
system, tasks are atomic and cannot be sub-divided. In our loan application example,
the tasks are: REQUEST, FINANCE_CHECK and NOTIFICATION.
In the workflow designer, an interactive task is represented as:

And a system task is represented as:

This represents a specific activity to be performed.
There are two types of activity:
· Interactive
Activity: An interactive activity is performed by a person and is usually
implemented as an Ebase Xi form.
· System
Activity: A system activity has no human involvement and is executed
automatically by the workflow engine, for example, sending an email notifying
the loan applicant whether their loan has been approved. System activities are
created using any supported server side
scripting language.
Each task must be
configured with a single activity of the appropriate type. Activities are
defined independently of tasks to allow reuse of activity definitions across
processes.
Note: We will use the term interactive
task to refer to a task configured with an interactive activity and system
task to refer to a task configured with a system activity.
In our example, the REQUEST task and
FINANCE_CHECK task are both interactive tasks which encapsulate the loan
request online form and the loan authorization on-line form respectively. The
NOTIFICATION task is a system task whose activity performs the automatic
sending of an email to the applicant.
There are
currently two different types of routing steps. These provide conditional
routing and parallel routing capability to what would otherwise be a trivial,
single path process:


Any process can include any other process represented as a single node on the process diagram. A sub-process is represented in the designer as:

This nesting can continue to any level.
This is a powerful feature that gives the ability to componentize
process development. For example, an approval process could be created, then included within multiple parent processes. Note that
any process can function as any or all of: a standalone process, a sub-process,
or a parent process.
Links are the
arrow lines which join tasks, routing steps and sub processes together to
define the flow of control through the process. Links may be labelled with a
friendly name. This is optional in all cases except following a decision node.
In this case, the decision logic will ultimately refer to the link to be chosen
as the next step and this is done using the link’s name (See Decision Scripts for more
details)
Any
interactive task in a workflow process may be the subject of one or more
escalations. An escalation is essentially a sub-process that is automatically
enacted by the Workflow Management System should some timed condition not be
achieved. Typically, an escalation is used to define the required schedule for
some activity. For example, it might be the case that a particular report was
required to be completed within 30 working days; when this doesn’t occur an email is sent to the business process owner.
A task may
have multiple escalations with different time requirements. For example, a
first escalation could be used when half the available time has expired to
raise the priority. Later, when 90% of the time has expired a warning email
could be sent to the person allocated to the task to inform them that the
deadline was approaching.
When the escalated
task is completed any remaining escalations are removed. Each escalation
has two workflow nodes related to it:
·
The trigger node, which defines when the timing for an escalator starts
·
The escalated node, which is the node that, when
complete, will remove the escalator enactments.
For more
information see escalations
later in this document.
A Job is one specific execution of a process,
for example, handling Mrs. Jones’s burglary insurance claim or processing
Margaret’s loan application. In discussion of workflow, the term case is
sometimes used to mean the same thing; however in the context of the Ebase
workflow system, the term job will be used throughout. During its
lifetime, a process will have many jobs created for it, for example:

An enactment is one specific execution of
a node, for example, the loan manager clicking the reject button to reject
Margaret’s loan application would be an enactment of the “FINANCE_CHECK”
interactive task, or, the automatic sending of a rejection email to Margaret
would be an enactment of the NOTIFICATION system task. During it’s lifetime a
process node will have many enactments created for it, for example:

A resource represents the entity to whom
an interactive task will be assigned and hence, the individual who will enact
the activity. In our example, the resource to which the FINANCE_CHECK task will
be assigned to is the person who is identified as the loan manager.
The concept of resource assignment is only
applicable to interactive tasks since system tasks are automatically enacted by
the workflow system. At design-time, the resource associated with a task may
either be an explicit individual or an expression which will identify an
individual at runtime, for example, “any user who belongs to the Customer
Support Team” or, “the line manager of the employee requesting the car hire”.
The workflow system provides a generic interface allowing organizations to
plug-in their own implementations which can access their own specific HR
structure. This supports a powerful and flexible capability to assign tasks to
groups, teams, roles, individuals with full contextual information. See Resource Management
for more information.
Audit records are generated as and when
events happen within the workflow runtime which need to be recorded for
historical reasons. Audit records log the event that occurred, the reason for
the event (in the case where the event is user requested) and the resource name
who requested the event. For example, if a job is cancelled by an
administrator, the reason for cancellation and the name of that administrator
are logged against the cancel action.
A task list is a separate runtime
application which enables end-users to see which tasks are assigned explicitly
to them and which tasks are available to them for the taking (e.g. tasks to be
performed by any member of their team). A sample tasklist
is provided, but the Workflow
API can also be used to create a customer specific task list
application.
It is worth noting that the concepts above
fall into two distinct groups:
· Design-time
concepts: Process, Task, Activity,
These are the terms that will be involved when designing a workflow using the
graphical workflow designer tool.
· Runtime
concepts: Job, Task Enactment, Task List
These are the terms
that will be involved when the workflow is executed.
This distinction will be carried
throughout the remainder of this documentation.
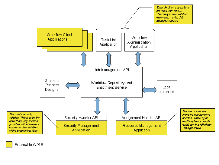
The
workflow system is made up of the following components:

Graphical Process Designer
This is the GUI tool which allows workflow designers to
create and test processes and save these in the database.
Workflow Repository
This stores all workflow process and activity definitions.
Workflow Enactment Service
This is the heart of the
workflow system and supports the creation and processing of jobs. At it’s core is a work queue which is continually running and
processing task enactments as they become due.
Workflow Client Applications
These represent external applications that interface with
the workflow system via the Job Management API. The most common of these are
expected to be the task list application and the workflow administration
application (see below). Other possible applications may be developed using the
Ebase Xi forms applications developer which provides integration to the Job
Management API via a scripting language.
Task List Application
This is an example client application provided with the
workflow system. It presents all outstanding tasks which may be performed by an
individual and allows the individual to select items from the list and complete
them. This is implemented using the Job Management API. It is anticipated that
the client may wish to develop a more advanced version of this application to
meet their specific requirements, for example, including ability to change
priority of a task, re-assigning a task etc All this capability is available
from the Job Management API.
Workflow Administration Application
This is an example client application provided with the
workflow system. It enables an administrator to browse both current and
historical jobs, tasks, processes and audit records. It also allows the user to
perform administration activities on these objects, for example, cancelling
jobs or reassigning tasks. This application makes use of the filtered list
methods on the Job Management API. (See Workflow API for more information)
Job Management API: This is a public interface which
provides information on interactive task enactments which are sitting and waiting
on the work queue for a user to take them and act on them. The implementation
of this API is provided by the Workflow Enactment Service. (See Workflow API for
more information)
Assignment Handler API
This controls the ability to assign task enactments to
resources. The open API provides the flexibility to allow the workflow system
to integrate to the client’s individual resource management solution. The
implementation of this API must be provided by the client for each installation
of the workflow system and will differ for each HR solution. A default
implementation is provided in the form of the DefaultAssignmentHandler but it
is left open to allow for organization-specific customization of
role/group/team rules. (See Workflow Customization for more information)
Security Handler API
This controls the access to operations on the Job Management
API and the visibility of results returned from these calls. This provides the
flexibility to allow the workflow system to integrate to the client’s
individual security management solution. A default implementation is provided
in the form of the EbaseSecurityHandler
which integrates into the native Ebase security solution. This can easily be
replaced with a custom implementation allowing for organization-specific access
and visibility rules. See Workflow Customization for more information)
Local calendar
Some aspects of workflow process enactment require access to
the calendar used by the organization using each installation of the workflow
system. (See Calendar for
more information)
This section discusses in more detail the elements involved
in designing a process. It will cover processes, tasks, activities, routing
steps and use of sub-processes.
In order to avoid badly structured
processes, the workflow system provides a process validation facility which
verifies that the process meets the following criteria:
· Processes:
o
A process has a single start point and a single end point which are
created automatically when a new process is created. All paths in a process
must ultimately originate from the same start node and culminate in the same
end node. This means that it is clear when a process is finished since it is
not valid to have multiple branches of a process with their own individual end
points.
o
All nodes in a process are connected somehow to all other nodes. That
is, there is no part of the process (sub-graph) which is disconnected from the
rest of the process.
o
The only nodes allowed to have more than one output link are decisions
and splits
· Tasks:
o
A task must refer to a valid activity.
o
Input and output parameters for the activity must all be mapped to valid
process attributes.
o
All tasks must have a specified assignment mode.
o
If a task has an assignment mode which refers to the resource assigned
to a previous task, that task must exist in the process path before the
referring task.
· Links:
o
A link must always connect two nodes, and all nodes (other than the
start and end nodes) have at least one input and one output link.
· Splits/Joins:
o
All splits must have a matching join.
o All process paths from a split point must rejoin at a subsequent join node without passing the original split. This means that looping back from a path resulting from a split to a node before the split is not allowed since this would result in processes where the number of times the process exits the split will not be equal to the number of times it enters the join. For example this is illegal:

· Decisions:
o
A decision node must have at least two links coming out of it.
o All links coming out of a decision node must have a non-default name. When a link is first created it is given a default name of the form “Link xx” where xx is the link number. This must be replaced by a meaningful name in the case of decision node output links so that the link names can be used in the decision logic script.
·
Pause
Nodes:
o
If
an event id is specified, it must be unique within the process
· Sub-processes:
o
Sub-process nodes must refer to a sub-process that exists.
o
Input and output parameters for the sub-process must all be mapped to
valid process attributes.
· Escalations:
o
Escalations must refer to escalation sub-processes that exist
o
Escalated nodes cannot exist within a loop in the containing process
structure. That is, they may not appear in a place in the process flow where a
decision could cause the same escalated node to be enacted more than once.
o
If escalations inherit their assignment details from their escalated
node then that node must be of a type that supports such things.
A process has
the following properties associated with it:
·
Name: This must be unique and is used to identify a process
throughout it’s lifetime.
·
Description: This is a textual description of the purpose of this
process.
Note: Descriptions support multilingual text in the same manner as all other
Ebase Xi forms applications.
·
Process Creator: This is the User ID of the designer who released the process last.
·
Process owner: The user Id of the person who is ultimately
responsible for the design of this process although not necessarily for its
implementation.
·
Job Owner assignment: This defines how the ownership of an
individual job opened on this process will be decided. A job may well need to
have a person defined who is ultimately responsible for that specific job. In
our example, the job owner may be the person to whom Margaret is referred when
she phones the bank to contest why her loan has not been approved. There are
two modes for assigning Job ownership:
§ Static
assignment - This is where the job owner is assigned explicitly at the
start of a job. In this case the assignment will persist throughout the life of
the job.
§ Dynamic
assignment - This is where an assignment expression is defined for the job
owner, for example, “the current loan manager”. This is then re-evaluated each
time a task enactment refers to the job owner via the integration to the resource management system.
The benefit of dynamic job ownership is that if the current loan manager
changes job and a new loan manager is appointed, the dynamically evaluated job
owner continues to be a valid individual.
·
Security: This defines who is authorized to perform the
various activities on any given job for this process. For example, any user who
can see task enactments on their task list may be allowed to open a task but
only someone with “administrator” privileges may be allowed to cancel an entire
job. Process security also controls visibility of task enactments for a job
since some tasks may contain sensitive information and may only be visible to
individuals with higher access privileges, for example, anyone with “basic
loans manager” privileges may be allowed to view all loan applications for up
to £50,000 but only those with “senior loan manager” status are allowed to view
applications for more than £50,000.
·
Error recovery process: The process designer has the option of
specifying an error recovery process which will be executed at the time when a
task fails during enactment. The error recovery process is just another process
but will automatically be passed a number of input parameters to allow it to
notify the relevant person that something bad has happened. The parameters
available are:
§ FAILEDPROCESSNAME
– the name of the process for which a task enactment has just failed.
§
FAILEDTASKNAME – the task enactment which has just failed.
§
FAILUREREASON – a text string describing the reason for failure. This
will typically be the error message generated by the workflow system.
§ TARGETEMAIL
– an email address which can be globally configured (see Workflow Designer Preferences)
to which all system failure notifications should be sent.
If
these are to be used in the error recovery process, they need to be declared as
its process
attributes.
Process attributes are variables that can
have explicit values for each job; they are analogous to Ebase form fields and
can be used in exactly the same way. For example, a process to handle insurance
claims might have an attribute claim_number.
Any number of such attributes can be defined by the process designer.
Values for these attributes can be passed
to task enactments as they are started, read and written by task enactments or
by scriptable process routing steps as they are executed for example, they
could be used to determine branching logic within decision nodes. As each
workflow step completes, these attribute values are persisted to the database.
Data types supported for process
attributes are: character, numeric, integer, date, boolean, currency, datetime,
time, object.
Process attributes can be:
· Read and
written in decision and system task scripts (see decisions and system activities).
· Imported
from a resource configured in the Resources View
and mapped to resource fields.
Process table attributes are similar to process attributes but support the storage and manipulation of tabular data; they are analogous to tables used in Ebase forms and can be used in exactly the same way.
Table data can be accessed and manipulated in system activity and decision scripts. They can be mapped to any tabular Ebase resources (such as Database Resources or XML Resources) and then initialised from and saved to those resources using the fetchtable and updatetable commands (see External Resources). As for simple process attributes, their runtime data is specific to each job.
Note:
If an external resource mapped to a process table attribute is to be kept
up-to-date with changes made during the execution of a job, each activity
script which makes changes to that table attribute MUST call updatetable to commit the changes to that resource at the
end of the script.
Table attributes can also be treated as
completely local data (not mapped to any resource) in which case the tables must
be initialized using activity scripts, adding rows and setting column values,
and this data will then be available to other activities within the job
context.
Process attributes can be declared as IN
(process input) or OUT (process output) or both. The IN
designation has meaning for all process types, whereas
the OUT designation is only applicable for attributes of sub-processes
(see sub processes). A
value for an IN attribute can be supplied when a new job is created.
The process attributes of a sub-process are ‘private’ to that process and cannot be accessed by a calling process. Similarly, the process attributes of a calling process cannot be accessed by a called process. Hence, when a process is included as a sub-process of another process, the process designer will be requested to map the IN and OUT attributes of the sub-process to attributes in the parent process. The workflow system will automatically populate values for these attributes as applicable when the sub-process starts and ends.
Process table attributes may also be designated IN or OUT parameters in a similar way to simple process attributes but with a few differences:
1.
Process table attributes can not be passed as IN
parameters on job creation.
2.
When mapping process table attributes onto the
IN/OUT parameters of a sub-process, the table structures must be identical i.e.
they must have the same set of columns with the same names and same column
types. This is checked by the process validation facility and an error will be
reported if the table structures do not match.
A process can
use external resources by adding these to the process’s Resources View. This is analogous to the use of
external resources in Ebase Xi forms. Resource fields can be imported into the
process to create process attributes (essentially form fields) which map to the
resource fields. If the resource is fetched, the data is loaded from the
resource based on populated key fields. If the resource is updated, the
attribute values will be propagated down to the resource fields, for example,
to populate an email resource.
Resources can
be manipulated from system task and decision scripts in the same manner as for Ebase
Xi forms.
In addition to explicitly declared process
attributes, a number of system supplied attributes are also available. These
supply information on aspects of a job as it executes and can also be used to
control job behaviour for example, if an approval step needs to be assigned to
the manager of the person who initiated the job the system attribute which
refers to the job opener would be used which is: $OPENER_RESOURCE.
System attribute names begin with a $, and
hence it is illegal for non-system attributes to begin with a $.
System attributes can be either read-only
or read-write as shown in the table below:
|
Attribute |
Description |
Read |
Write |
|
Job level attributes: |
|||
|
$NEXT_STEP |
The name of the next step to be executed on the current path of a job. This is used in decision scripts to set the next step (see Decision Scripts) |
Yes |
Yes (only in a decision step) |
|
$PAUSE_COMPLETED |
Set to 'Y' indicate that a Pause Node should complete (see Pause Nodes). |
Yes |
Yes (only in a Pause Node) |
|
$CREATION_RESOURCE |
The resource (user) that created the job. |
Yes |
No |
|
$OWNER_RESOURCE |
The resource that currently owns the job |
Yes |
Yes |
|
$OPENER_RESOURCE |
The resource that opened the job |
Yes |
No |
|
$COMPLETION_STATE |
The completion state for the current task. |
Yes |
Yes (can only be set by system tasks and sets the completion state for the currently executing task) |
|
$CREATION_DATE |
Job creation date |
Yes |
No |
|
$CREATION_TIME |
Job creation time |
Yes |
No |
|
$JOB_ID |
Job id. |
Yes |
No |
|
Task level attributes: following attributes apply to each task where xxxx is the task name. If the task is executed more than once, they apply to the most recently executed instance of the task. |
|||
|
$WF_xxxx_RESOURCE |
The resource that executed the most recent enactment of this task on the current stream |
Yes |
Yes (this is a future configuration) |
|
$WF_xxxx_COMPLETION_STATE |
The completion state of the most recent enactment of this task |
Yes |
No |
|
$WF_xxxx_STATE |
The workflow state of the most recent enactment of this task |
Yes |
No |
|
$WF_xxxx_PRIORITY |
The priority of the most recent enactment of this task on the current stream |
Yes |
Yes (this is a future configuration) |
|
$WF_xxxx_CREATION_DATE |
The creation date of the most recent enactment of this task |
Yes |
No |
|
$WF_xxxx_CREATION_TIME |
The creation time of the most recent enactment of this task |
Yes |
No |
For processes
with sub processes, particularly in the case of escalation processes, it may be
necessary for the sub process to access process or system attributes from the
parent process. For example, an escalation process may well want to increase
the priority of a task in the parent process. This involves getting the task’s
current priority value, incrementing it by one and setting it back on the
parent process. This can be done in FPL using the PARENT. prefix for any process
or system attribute. In our example, to increment the priority of a task in the
parent process you would write:
SET PARENT.$WF_xxxx_PRIORITY = PARENT.$WF_xxxx_PRIORITY + 1
Where xxxx is the name of the task who’s
priority is to be set (see System
attributes)
This
mechanism can also be used with any process attribute, for example, to make a
check based on the value of the AMOUNT attribute of the parent process you
would write:
if [ PARENT.Amount > 1000 ]
Although, for
simple process attributes, this could also be achieved by specifying an Amount attribute on the sub process,
specifying it as an input parameter and mapping it to the Amount attribute of the parent process.
Note that this functionality is only available
using the FPL programming language.
Setting the value of either $WF_xxxx_RESOURCE or $WF_xxxx_PRIORITY results in a future configuration being stored for the named task on the current stream. This configuration will be applied to the next enactment encountered for the named task on the same stream.
In the
following example, the process contains an interactive task, DO_SOMETHING,
followed by an ESCALATE task which, if the priority is greater than 1 (1 being
the most severe) will increase the priority for the next occurrence of the
DO_SOMETHING task and set a more senior resource to whom that task will be
assigned next time it comes around. This is a fairly pathological example but
is useful to demonstrate these attributes. The LOOP_BACK decision node will
return to the DO_SOMETHING task if the priority is greater than 1.

When the
DO_SOMETHING task is first enacted, lets assume its
priority is 5. The enactment is opened by the resource to whom
it is assignable and subsequently completed. The ESCALATE task is then enacted.
It sets up a future configuration for the next enactment of the DO_SOMETHING
task which will set it’s priority to 2 and assign it
to Alan. The LOOP_BACK decision is then enacted and returns to the DO_SOMETHING
task since the last priority of that task was 5.
The next task
to enact is DO_SOMETHING so the future configuration which was previously set
up is applied to this enactment. This means that the enactment’s priority is set
to 2 and it is automatically assigned to Alan. Once Alan completes this task,
the ESCALATE task will set up a new future configuration for the DO_SOMETHING
task which will set it’s priority to 1 and assign it
to Berol (the head honcho!). The LOOP_BACK decision
is then enacted again. This time it checks the priority of the last enactment
of DO_SOMETHING and finds that it was 2. This is greater than 1 so again it
loops back and returns to the DO_SOMETHING task.
This time the
future configuration is applied to the DO_SOMETHING task its priority is set to
1 and it is automatically assigned to Berol. When Berol completes the task, the ESCALATE task finds that
there is nothing to do and processing goes on to the LOOP_BACK task, This time
the priority of the last enactment of the DO_SOMETHING task is 1 so the
LOOP_BACK task steps on to the end node.
Versioning is performed automatically by the workflow system and is largely transparent to the designer. The purpose of versioning is to ensure that the version of all the entities used by a job during its life-time (which may be weeks or months) is effectively locked when the job started. So if, for example, a job is started for the LoanApplication process, then subsequently a change is made to a System Activity used by this process, this change will not be visible to the job.
Each time a new job is started, the latest version of all required entities will be used, and a new version will be created if necessary.
There may be
cases where an administrator wishes to stop any jobs being opened for a
process. This can be achieved by quiescing the
process. When in the quiescent state, no jobs may be opened for the process. To
clear this state, the process should be activated. The active state
is the default state for a process. Quiescing or
activating a process can be done from the Workflow administration application.
An activity represents the actual item of
work that is to be performed by a task.
Activities are defined independently of processes and can be shared across
processes (with some limitations, see below). The workflow system defines two
types of activities, System Activities
which are performed by the workflow system in their entirety and Interactive Activities which require
user interaction in order to be completed.
System
activities are defined by server side scripts. Each system activity contains a
single script which is loosely bound to the process definition. This has
the following implications:
·
A script can refer directly to any process
attributes within its logic and these can be both read and written.
·
A script’s knowledge of process attribute names
is implicit. No mapping is provided. This knowledge is implied rather than
enforced since activities can be shared.
·
If a script makes a reference to a process
attribute that does not exist or performs any other type of illegal operation,
a process runtime failure will occur. Therefore script development is an
integral part of process development.
The ability
to execute a script as a part of a process provides a lot of power. For
example, a script could perform any or all of the following:
·
Send an email
·
Read or write data to or from a database
·
Call a web service
·
Perform complex logic which can then be fed back into the process and
used to control conditional process steps
Some of these
may require access to Ebase Xi external resources and mappings between the
resource fields and the process attributes. This is done in exactly the same
way as for Ebase Xi form fields using resources added to the process’s Resources View.
In addition to the script, a system activity can also
define a set of Completion States. A
system activity can set the completion state from its implementing script by setting
the value of the $COMPLETION_STATE system attribute.
Interactive
activities are typically implemented as Ebase Xi forms and are typically
started by an application such as the Task List. For example, Albert the loans
manager has a task list application running which shows him the loan
applications which have reached the FINANCE_CHECK task and require his
authorization. He can pick one of these tasks off the list and open it which
should take him automatically into an authorization form. This form is the
interactive activity.
There can be
many different types of interactive task such as: running an Ebase Xi, form,
running an in-house web application, running a third party application and so
on. Each of these will require a potentially very different set of information
to even get connected to the external system on which the activity will be
performed. For example, for an Ebase form the form name is required. This
information is encapsulated by an ActivityType implementation.
Each activity is defined based on a selected ActivityType
which provides it’s startup
parameters by default.
In addition
to the startup information, an interactive activity
also encapsulates the following information:
·
Input parameters – Data that needs to be supplied to an activity
when it starts up.
·
Output parameters – Data which is set as a result of the
completion of an activity.
·
Completion states – As for system activities, this is the list of
state names which can be set to let the process know how this task completed. See Completion States for more details. In the case
of interactive activities, the completion state must be set, along with the
output parameters, when the task completion is signalled back to the workflow
system via the Workflow Management API.
Both input
and output parameter names are local to an activity definition. These will be
mapped to process attributes when the activity is configured on a task in a
process (see Interactive
Tasks).
If the
application on which the activity is to be performed is not accessible
programmatically (i.e. it can not be launched automatically from another
application), a manual ActivityType can be used which
simply provides textual instructions to the user as to how to manually start up
the third party application, perform the task and then enter the output
parameter values and select a completion state.
The following diagram illustrates the interactions between the workflow system, the Task List application, and an example target application which, in this case, is an Ebase Xi form (Note: This interaction is described in much more detail in the Workflow form integration section).

All
interactions between the Task List application (or for that matter, any
external application) and the workflow system are via the Workflow Management
API.
Activity
types are provided by implementing the ActivityType
Java interface, declaring the implementing class in designer preferences and adding it
to the designer and server classpaths.
ActivityType definitions also have the option to pre-define
the input parameters, output parameters and completion states for an activity
if they are constrained by (and available from) the target application. It may
also provide a pre-configured or dynamically populated choice for values to be
set in the startup parameters list.
The workflow
system provides three default ActivityTypes:
·
CustomActivityType – this is the
simplest possible implementation of the ActivityType
interface and allows the activity designer to define whatever they wish with no
restrictions.
·
EbaseActivityType - this defines an
activity which is based on an Ebase Xi form. It defines the following:
·
The startup parameters
required: namely the form id.
· The input parameters, output parameters and completion states as defined on the workflow-enabled form. These are used to automatically populate the input/output/completions lists when a form is selected in the activity designer.
·
ManualActivityType – This defines a
more generic activity which can be presented using the WF_MANUAL_TASK Ebase Xi
form. This form will display an instruction to the user at the top of the page.
This will be followed by a read-only table showing all input parameters.
Below
this are two tables showing the output parameters and completion states (as
defined in the activity). The individual enacting the activity can then
manually set values or each of the output parameters, select a completion state
and click the Finished button to complete the
activity.

The workflow
designer uses the ActivityType definitions to
customize the activity designer screens according to the startup
parameter definitions in the ActivityType.
Additional activity
types can be provided by implementing the ActivityType
interface and declaring the implementation in the system configuration file. (See Workflow Customization
for more information)
A completion
state serves as an indication to the remainder of the process of how this task
completed. This could be as simple as “Succeeded” and “Failed” or more
detailed, for example, “authorized”, “rejected”, “referred” etc. Subsequent tasks
will have access to the completion state of this activity (via the
$COMPLETION_STATE system attribute) and can make decisions based upon it.
Note:
Completion state is not the same as the processing status of an enactment.
These are discussed in more detail in Task Enactment Lifecycle.
When a
completion state is set as a result of a task enactment being completed, the
state is logged in the audit log and can be viewed using the workflow administration
application.
There are two types of task: System Tasks and Interactive
Tasks. They have the following properties in common:
1.
Name – This is used to identify a task in the case it needs to be
referred to in a script. It is not compulsory for all tasks to have names and
neither must they be unique. In the majority of cases, the name is purely for
ease of reference when viewing the process in the designer.
2.
Description – This is a textual description used to aid
identification of a particular task enactment. The description may contain
embedded references to process attributes which will be populated at the time
the description is read. For example, the FINANCE_CHECK interactive task in our
original example could have the following description:
Loan finance check dated
&&APPLICATION_DATE for &&APPLICANT_NAME requesting a loan of
£&&AMOUNT
The &&APPLICATION_DATE ,
&&APPLICANT_NAME and &&AMOUNT are references to
process attributes and will be substituted when the description is fetched and
displayed in the task list application. So for Margaret’s application it would
appear as:
Loan finance check dated 02/01/2015 for
Margaret Wainright requesting a loan of £12,000
The loan manager browsing
the task list can therefore identify the loan request easily.
Note: Descriptions also support
multilingual text in the same manner as all other Ebase Xi forms applications.
System tasks are simple in the sense that
they are little more than the activity which defines them. For more details on
the runtime behaviour of system tasks, see Task Enactments.
Interactive tasks require considerably
more configuration than System tasks. Aside from the task name, description,
the actual activity with which they are associated, interactive tasks also
require the following configuration:
Since activity input and output parameters are local to the
activity, these need to be mapped to process
attributes. Once this is set up, the workflow system will automatically pass
the values of the mapped process attributes into the activity on initialization
and then save the values of the activity’s output parameters into the
corresponding mapped process attributes on completion.
Since, by definition, an interactive task is one which is
performed by a person, it is necessary to define who will be allowed to perform
any given task. This is likely to depend on a company’s internal HR (human
resources) structure, for example, perhaps any loan advisor in the Loans
department is allowed to authorize a loan of less than £50,000 but for loans
over £50,000 a further authorization is required from that particular loan
advisor’s manager. This could be defined using roles in a process as follows:

The
assignment constraint defines which tasks will be visible on each individual’s task
list. For example, if Gilbert is a member of the Loans department and has the Loans role, tasks assignable to the
Loans department will be visible on his task list and he will be allowed to
open a task and enact it. Whereas Derek in the Savings department will not even
see the BASIC_AUTHORISATION tasks as they are created.
The
assignment configuration for a task offers some standard assignment modes.
These are:
·
Public – this is a non-authenticated assignment mode. It may only
be used for the first task in any process and represents, say an application
form submitted by a member of the general public.
·
Job opener – this automatically assigns the task to the same
resource who opened the job.
·
Resource from previous task – this automatically assigns the task
to the same individual who completed the selected previous task.
·
Process attribute – this automatically
assigns the task to a resource named in a process attribute.
·
Named resource – this automatically assigns the task to the
resource named in the configuration.
·
Follow-on task – this automatically assigns the task to the
resource who completed the previous task in the same stream.
·
Custom – this assigns the task either to an individual resource
or to a pool of resources identified by a custom assignment expression. In the
default system, custom assignment is implemented using roles but this can be
changed.
The custom
assignment mode is special in that it can work in two different ways:
1.
Assignment to an individual – In this case the custom assignment
expression resolves to an individual resource to which the task can be
immediately assigned.
2.
Assignment to a pool – In this case the custom assignment
expression resolves to a collection (or pool) of resources. This could be the
name of a department, a role or just a list of possible individuals. In this
case, when a person who belongs to the pool views their task list, they will
not only see tasks which are explicitly assigned to them but also tasks which
are available to them as a member of the pool. The person may then “take” the
task which means that the task will then be assigned to them and will no longer
be visible on the task lists of other pool members.
In addition
to task assignment, it is also important to be able to check whether a person
actually has the authority to perform, or even to view a specific task. For
example, Gerald, a loan manager may only be allowed to view tasks or jobs
regarding loans for which he is registered as the job owner. If Gerald uses the
workflow administration application to try to view all loan application task
enactments, only those tasks which are visible to him as the job owner will be
displayed. Alternatively, Gerald may be allowed to view all loan application
task enactments but only be allowed to modify, assign, cancel etc, task
enactments for which he is the job owner.
A security
constraint can be defined for an entire process but may be overridden at the
task level where required.
Defining task
security is another customization activity and is defined by a Java
implementation of the SecurityHandler interface. This
is discussed in more detail in the Workflow Customization section.
Each task has
a priority represented by an integer. This priority is not used in job
execution by the workflow system and is provided only to assist client
applications to prioritize tasks. For example, the Task List application may
wish to present task enactments in descending order of priority. An initial
(default) priority can be assigned to the task via the process designer.
Thereafter it can be adjusted using Workflow API calls to meet the requirement
of client applications. The default workflow administration application also
allows for task priorities to be modified.
As well as
tasks - described in the previous section, a process can also contain routing
steps that are used to control the execution paths of a process. Any
conditional logic associated with routing steps is implemented as a server side script. This provides a means of
both supplying the conditional logic and resolving references to process
context variables.
A split
represents a point in the process execution path where two or more paths are to
be executed concurrently. There is no scripted logic associated with a split as
all split paths will always be activated.
All paths of
a split must meet at a corresponding join point (See Process Structure Restrictions).
Decisions are
controlled using server side scripts. The
only difference from a regular script as used in the system activity
definitions is that the goal of a decision script is to set the value of the
$NEXT_STEP system variable to the name of one of the links coming out of the
decision node.
The logic
used to decide which value to set $NEXT_STEP to can be dependent on any of the
process attributes or system attributes available on the process.
If an error is found during execution of the decision script or, for some reason, the value of $NEXT_STEP has not been set, the node will be put in the failed state. There is no option to correct a decision script during runtime since this would involve using a new version of the decision script. It is therefore very important to test each decision thoroughly before releasing a process into the live environment.
A Pause Node causes the process
execution path to stop until some external event completes e.g. a database
table contains a certain value, external file exists etc. Pause Nodes are
primarily intended to be used to integrate external services that do not have
the ability to connect to the workflow system; but they can also be used to integrate with
forms, workflow sub-processes, other workflow jobs etc within an Ebase Xi
system.
A Pause Node can be posted complete
in one of two ways:
·
Using a scheduled script: the node’s script is executed at
regular intervals which can be specified as daily or a specific number of hours
or minutes. This allows the script to repeatedly check for some external event.
To set the node as completed, the script should set system variable
$PAUSE_COMPLETED to value 'Y'. If this variable is not set, the script will be
scheduled to re-execute after the specified interval.
When setting the scheduling
interval, it should be borne in mind that the script will be executed for each
active job in the system. So if there are 200 active jobs and the scheduling
interval is the minimum – 1 minute – the script will be executed 200 times each
minute. This might result in an unacceptable load on an external system. Please
also see the paragraph below discussing errors when checking external systems.
·
Explicitly by command: using one of the Javascript post() methods on
the workflow API, or the FPL workflow
post command. These statements provide two variants,
each one requires the event id
associated with the Pause Node. The first variant requires a job id, whereas
the second variant allows specification of process attribute values that
uniquely identify a particular job. When a Pause Node is explicitly posted in
this way, the node’s script is not
executed. See workflow
API.post()
or workflow FPL command for
examples.
If an error is found during execution of a Pause Node’s script, the node will be put in the failed state and will then require manual intervention to reactivate it which is a situation to be avoided if possible. Therefore, when checking external systems, precautions should be taken against intermittent failures such as inaccessibility of a database system. This can be achieved in a Javascript script by enclosing the relevant code within try {} catch {} syntax, or in an FPL script by using the NOFAIL option.
This section discusses in more detail the elements involved
when running a process. It will cover Node Enactments, jobs and sub-jobs.
A node enactment is a single execution of a process node. Enactments
are created for all node types: tasks, routing steps and sub-processes. Each
enactment goes through a lifecycle of states which depend on the type of node.
The following states are supported by all node enactments:
Live states (those which may occur while an enactment
is still live)
End states (those which signal the end of an
enactment’s lifecycle)
Interactive task enactments may additionally take on any of
the following states:
Live states
The lifecycle for all enactments other
than interactive task enactments is very simple. An enactment is normally
created by the workflow system with state Active and is executed
immediately. The normal sequence of state transitions will be:
Active -> Any valid end state
Once the activity has completed, the
workflow system will automatically transition the enactment to the appropriate
end state.
Since Interactive tasks are executed by a
person, possibly with the assistance of an IT application, when the workflow
system creates an instance of a task as part of job execution, the task will
initially be put in state Waiting or Unassigned depending on
whether or not a resource has been automatically assigned. All subsequent state
transitions are signalled through the Workflow API. The normal sequence of
state transitions will be:
Unassigned ->
Waiting -> Active -> Any valid end state
In both cases, the workflow system monitors invoked enactments for technical failures (such as loss of database connectivity) and will set the task state to Failed if this occurs. If this happens, in general, the problem causing the failure will need to be corrected and the task re-executed.
Any activity associated with an
interactive task must be workflow aware in that it must signal transition
to an appropriate end state by means of the Workflow Management API.
If a job contains a split node which
splits the processing into multiple paths which each result in the execution of
system tasks, these tasks will be executed in parallel by the workflow system
and the order of execution will not be predictable. Therefore there can be no
interdependencies between such tasks. Processing beyond the Join node will not
continue until all incoming paths have completed.
Escalations are provided so that a workflow process can be
annotated with actions that should be taken if some part of the process has not completed within some desired
timescale. Each individual escalation is actually just another workflow
sub-process (see Sub-processes).
The workflow designer can include whatever is needed in escalation
sub-processes but the most likely actions are such things as:
Each escalation includes three important pieces of
information:
The timeout for an escalation process may be expressed in a
number of different ways and may represent an absolute time (e.g. 10 days) or a
day relative to a local calendar (e.g. 15 working days). It can also be set
dynamically using a process attribute.
Apart from the fact that an escalation sub-process is
automatically enacted by the workflow system when necessary, there is nothing
special about such enactments: they’re mostly like ordinary sub-processes. The
escalation itself, though, has a slightly different lifecycle from that used by
conventional enactments and which has already been described.
The state model for escalator enactments looks like this:

· When an escalator
enactment is created, it is in the waiting state. An escalator is assigned
in the same manner as a normal interactive task enactment and it is the
responsibility of the defined Assignment Handler to do this assignment.
The assigned actor for an escalator is the person who will see the pending
escalators in their task list as the escalator counts down its timeout period
before firing.
The workflow system provides full
integration with Ebase Xi forms to allow forms applications to be used to open
a job on a process or act as interactive activities. There are two aspects
to this integration: invoking operations and finding workflow entities to
invoke the operations on.
In order to open jobs, assign tasks, complete tasks and so
on, it is necessary to be able to invoke operations on workflow entities. This
is done using an extensive set of workflow scripting statements including:
· open job
· open task
· assign
task
· complete
task
(See Workflow Form Integration for the
complete set of commands)
To assist in finding outstanding tasks,
jobs and processes, a set of custom resources have been implemented which make use
of the filtering methods available on the Workflow Management API. To
demonstrate the use of these resources, two sample applications are provided:
· the
task list application: this displays a list of outstanding task
enactments which are assigned or assignable to the user logged in to the
application. This uses the WorkflowTaskList custom
resource implementation in the workflow custom resources package. It enables
the user to select a task and assign it to themselves or open it.
· the workflow
administration application: this is a more complex application which
displays fully filterable lists of processes, jobs, task enactments and audit
records. Along with the WorkflowTaskList custom
resource, this application also makes use of the WorkflowProcessesList,
WorkflowJobsList and WorkflowAuditList
custom resource implementations. For each workflow entity type, the application
enables the user to perform all available actions on that entity, for example, quiesce or activate a process, re-assign a task enactment,
re-execute a failed node enactment or cancel a job.
For further details on general development
using Ebase see Working with Forms
For further details on the use of custom resources see Working with Custom Resources.
Throughout the workflow system, job ids and task ids are used to uniquely identify a job or a node enactment respectively. The formats of these ids is shown below.
“JOB” : Process Name : Process Version : Job Sequence
Where..
Process Name is the name of the process
Process Version is the version of the process used for the job i.e. the latest released version when the job was created
Job Sequence is a sequential number incremented each time a new job is created
e.g.
JOB:LOAN_APPLICATION:25:11
JOB:HIRE_CAR_PROCESS:5:101
When a job is created with FPL command workflow open job or workflow start job, the job id is available as system variable $WF_JOB_ID. The job id is returned by the corresponding API methods Workflow.openJob() and Workflow.openJobAndCompleteFirstTask().
When a job is executing, the job id is available to system tasks or decision nodes as system variable $JOB_ID.
“JOB” : Process Name : Process Version : Job Sequence: Node Enactment Sequence
Where..
Process Name is the name of the process
Process Version is the version of the process used for the job i.e. the latest released version when the job was created
Job Sequence is a sequential number incremented each time a new job is created
Node Enactment Sequence is a sequential number incremented
each time a new node is created for the job
e.g.
TASK:LOAN_APPLICATION:25:11:1
TASK:HIRE_CAR_PROCESS:5:101:16
When a form is running under workflow control, the task id is available as system variable $WF_TASK_ID.